集团表彰揭晓!开发公司青年团体与个人揽获多项殊荣
发布日期:2025-09-04
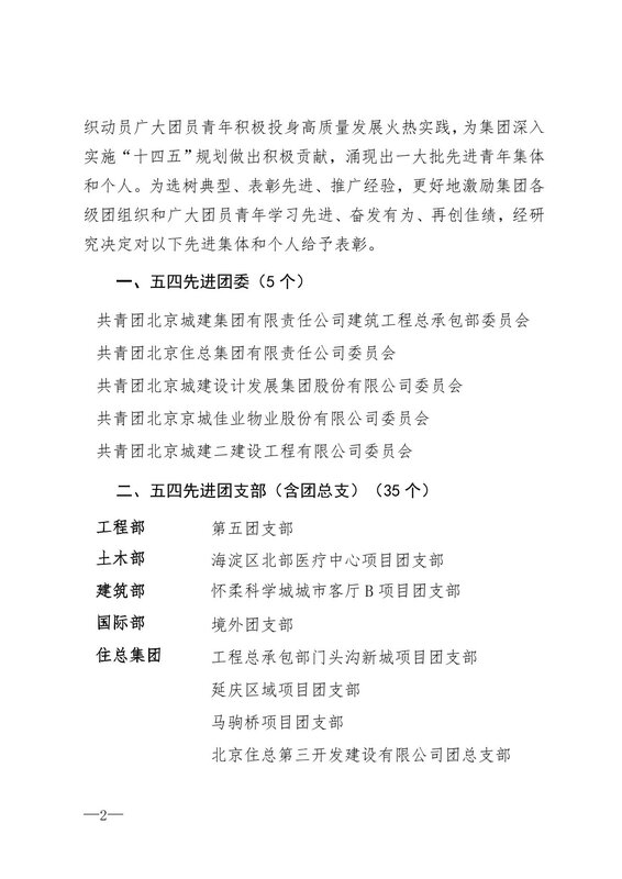
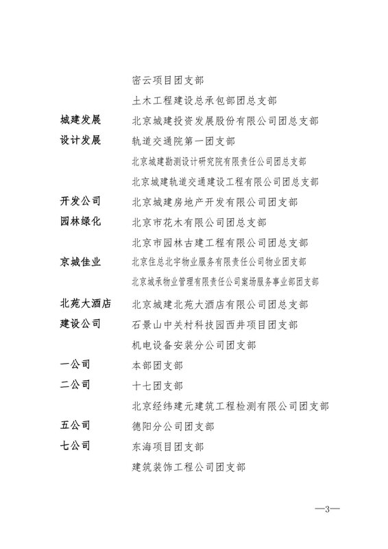
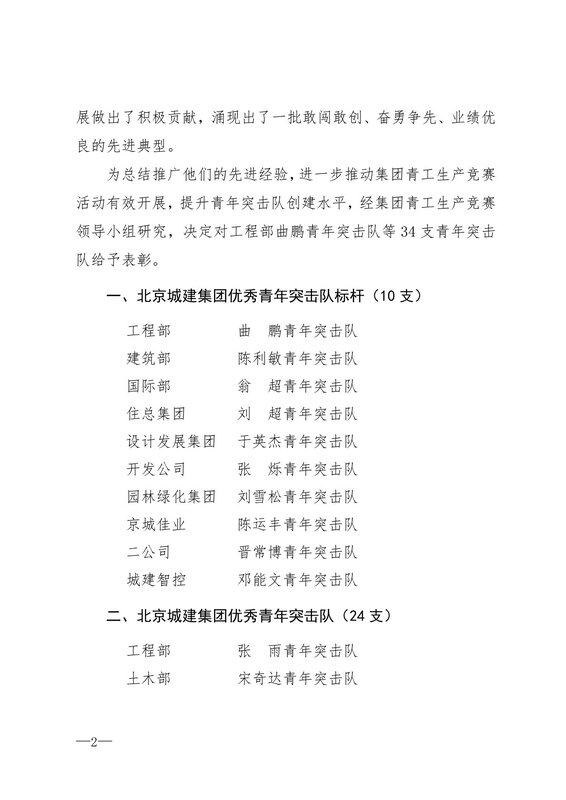
2025年5月6日,集团2024年度“两优两先”及“青工生产竞赛”的表彰结果正式揭晓。开发公司在此次表彰中成绩斐然,公司团支部荣获“五四先进团支部”称号,一名青年员工获评“优秀共青团员”。尤为引人注目的是,张烁青年突击队从428个突击队中脱颖而出,成功斩获集团优秀青年突击队标杆。





在过去的一年里,开发公司团支部积极组织各类活动,在思想引领、志愿服务以及助力企业生产等方面发挥了关键作用,展现出强大的凝聚力与活力,为公司青年员工搭建了成长与发展的良好平台,得到了集团的高度认可。

张烁青年突击队自成立以来,始终奋战在项目攻坚的第一线。面对诸多复杂艰巨的任务,他们毫不退缩,凭借精湛的专业能力、顽强的拼搏精神以及高效的团队协作,保障项目顺利推进。在此次集团优秀青年突击队的激烈评选中,张烁突击队以卓越的业绩和突出的贡献,从众多优秀队伍中脱颖而出,成为集团优秀青年突击队标杆,为公司争得了极高荣誉。
此次还命名开发公司张烁青年突击队、连建国青年突击队、宋春刚青年突击队、刘娜青年突击队、苏跃青年突击队参加集团2025年度青工生产竞赛。
此次多项荣誉的获得,不仅是对开发公司过去一年工作的充分肯定,更是激励公司全体员工在未来继续奋进的强大动力。公司将以此次表彰为新起点,持续发扬团结协作、勇于创新的精神,不断提升团队整体实力,在推动企业发展的同时,为集团的繁荣贡献更多力量。


